NE-006 Director de Negocios

Header Image
Project:
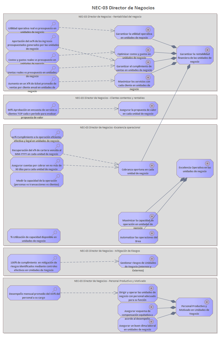
NE-006 Director de Negocios : Motivation diagram
Created: 13/08/2023 11:33:55 p. m.
Modified: 14/08/2023 01:23:31 a. m.
Project:
Advanced: