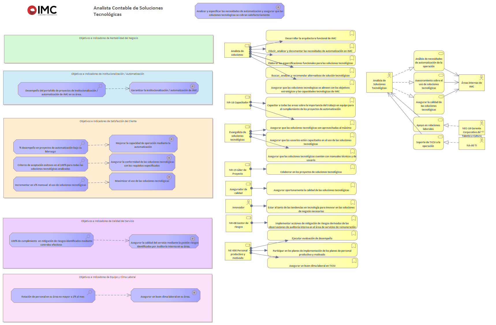
Analista de soluciones tecnológicas

Header Image
Project:
Analista de soluciones tecnológicas : Business Layer diagram
Created: 26/01/2024 01:28:28 a. m.
Modified: 18/12/2024 09:19:21 a. m.
Project:
Advanced: