Analsta Contable AEO

Header Image
Project:
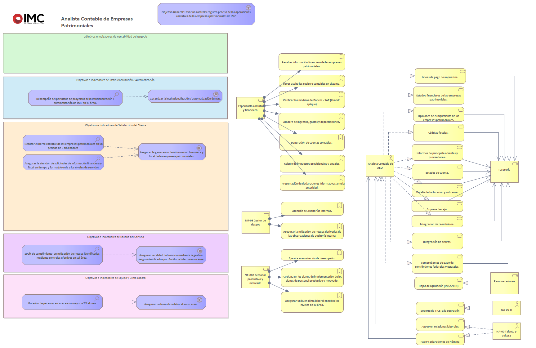
Analsta Contable AEO : Business Layer diagram
Created: 02/10/2024 01:46:31 p. m.
Modified: 08/11/2024 04:17:18 p. m.
Project:
Advanced: