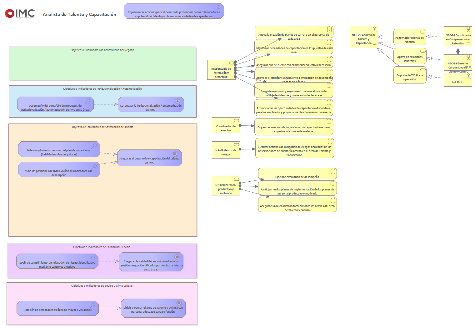
Analista de Talento y Capacitación

Header Image
Project:
Analista de Talento y Capacitación : Motivation diagram
Created: 07/03/2024 05:04:19 p. m.
Modified: 05/11/2024 03:14:35 p. m.
Project:
Advanced: