Auxiliar de Limpieza

Header Image
Project:
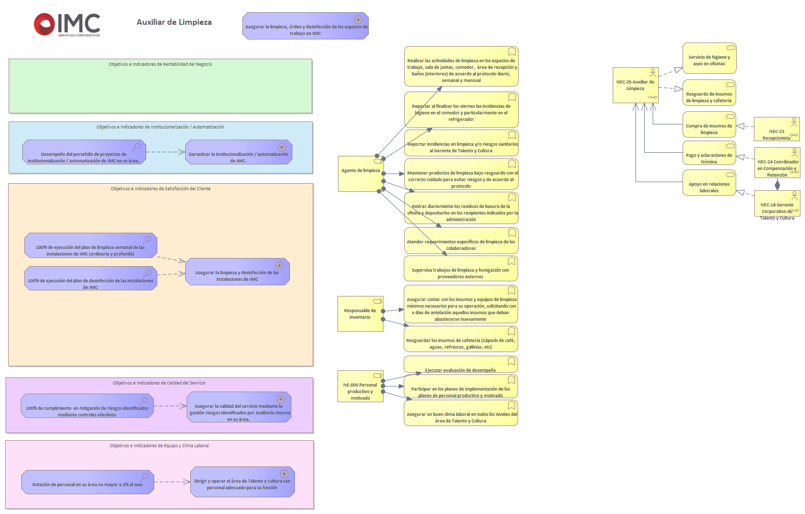
Auxiliar de Limpieza : Business Layer diagram
Created: 21/02/2024 02:02:49 p. m.
Modified: 05/11/2024 03:33:01 p. m.
Project:
Advanced: