Gerente de Talento y Cultura

Header Image
Project:
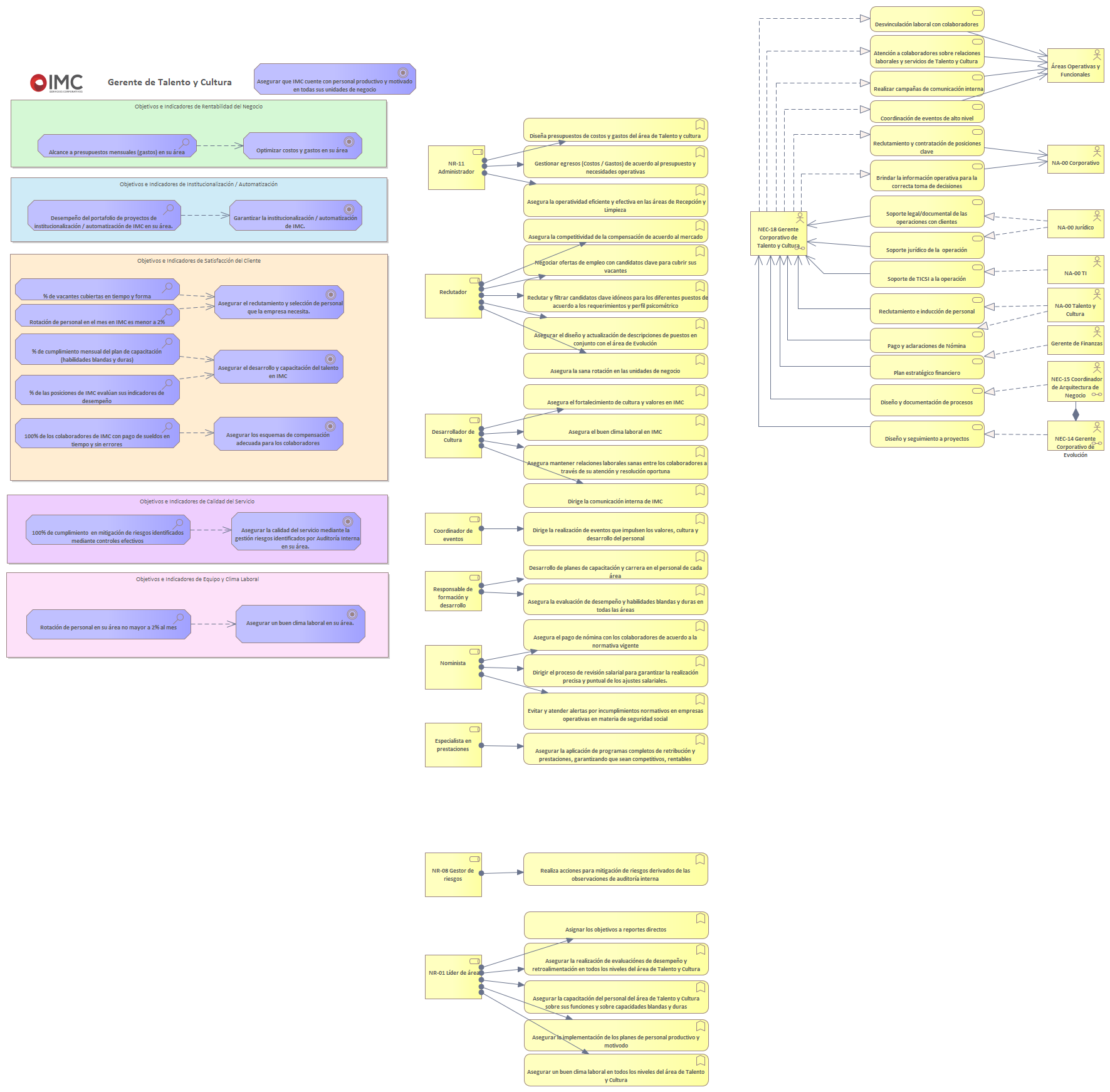
Gerente de Talento y Cultura : Business Layer diagram
Created: 07/03/2024 10:02:23 a. m.
Modified: 07/11/2024 01:34:03 p. m.
Project:
Advanced: