Consolidador de información

Header Image
Project:
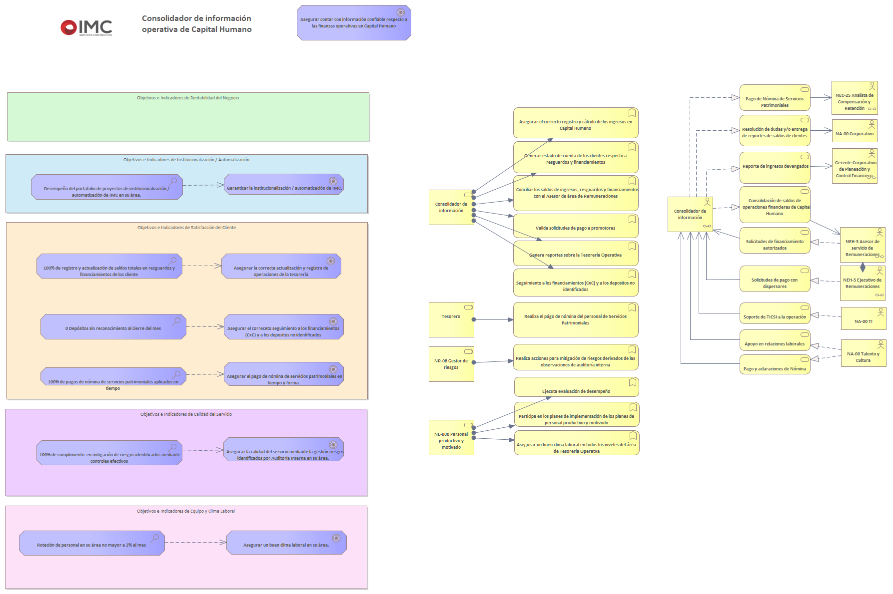
Consolidador de información : Business Layer diagram
Created: 25/06/2024 05:34:08 p. m.
Modified: 07/11/2024 05:23:36 p. m.
Project:
Advanced: