Proceso Contable
IMC Modelo de AE
/
8. Vistas
/
Proceso Contable
/
Proceso Contable
Project:
Administración
Casos de Uso
Cierre de mes
Colaboradores
Impuestos pagados
Obligaciones en Seguridad Social
Reasignación de Clientes
Reportes Financieros
Alta de Cliente
Lunes
Inf. Mes Anterior
Proceso Contable
Proceso Contable
Servicios Contables y Financieros
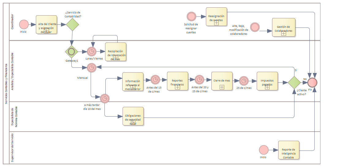
Proceso Contable : Business Process diagram
Created:
16/06/2024 08:51:36 p. m.
Modified:
17/07/2024 10:06:06 p. m.
Project:
Author:
sandr
Version:
1.0
Advanced:
ID:
{1F8BD06C-1A1C-4cb8-86F4-A67A104EF550}