MD TOBE
IMC Modelo de AE
/
8. Vistas
/
TOBE
/
MD TOBE
/
MD TOBE
Project:
MD Tobe nuevo
MD TOBE
MD TOBE 3coordinadores
Alberto Colin Romero
Alejandra Nayely Frutes Garnica
Analista de Facturación
Andrea Scandal Ehlers Camarillo
Ángel Misael Guzmán Loeza
Angela Bezabeth Sanchez Suarez
Berenice Sarahi De Los Santos Zuñiga
Brenda Nadxeli Ayala Alvarado
Carlos Alberto Ibarra Miranda
Carlos Martinez
Clara Mariana Juarez Ruiz
Claudia Sabrina Chavezpartida
Coordinador Operativo
Daniel Lopez Sanchez
David Jonathan Lopez Perez
Director de Negocios
Ejecutivo de Entregables
Ejecutivo de IMSS
Ejecutivo de Nómina
Ejecutivo de Nóminas
Ejecutivo de Nóminas
Elvira Yolanda Moreno Cardenas
Estela Perez Merazclaudia
Gabriel Amaury Lopez Sanchez
Gerente General de Negocios de Servicios de Personal
Gerente Jr. de Operaciones
Gerente Sr. de Negocios de Servicios de Personal
Jefe de Entregables
Jefe de Facturación
Jefe de IMSS
Jefe de Operaciones
Jefe de Operaciones
Juana Adriana Niño Rojas
Karina Gabriela Antonio Mendoza
Liliana Chanes Lopez
Lizbeth Licona Carmona
Mitzy Nathalia Sarabia Ortiz
NE-05 Gerente de Administración y Finanzas
NE-11 Jefe Administrativo
NE-12 Tesorero
NE-13 Capturista
NE-14 Coordinador de Facturación
NE-16 Mensajero
Nivel intermedio
Paola Lourdes Alexander Gomez
Ricardo Pitalua Hernandez
Rosario Rojas Diaz
Tomas Dominguez Cardoza
Vacante
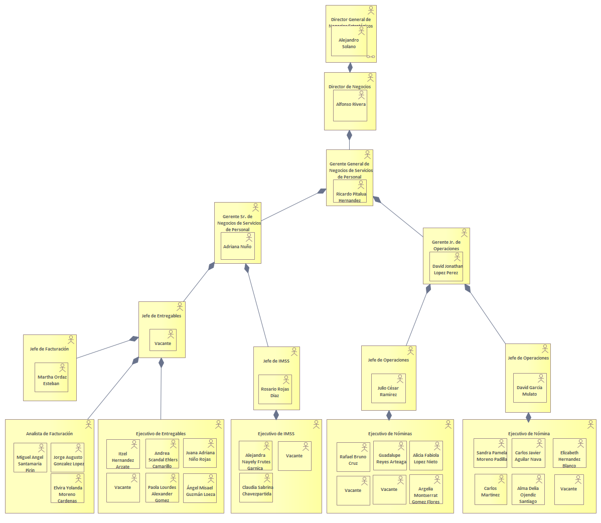
BusinessService1
MD TOBE : Business Layer diagram
Created:
07/08/2023 05:09:55 p. m.
Modified:
19/10/2023 12:37:06 p. m.
Project:
Author:
sandr
Version:
1.0
Advanced:
ID:
{0CDFDB94-6AF2-442a-AFF5-1B46A00C9001}