Directrices y Objetivos
IMC Modelo de AE
/
8. Vistas
/
TOBE
/
NE-006 Director de Negocios
/
Directrices y Objetivos
Project:
Indicadores
Objetivos
Directrices y Objetivos
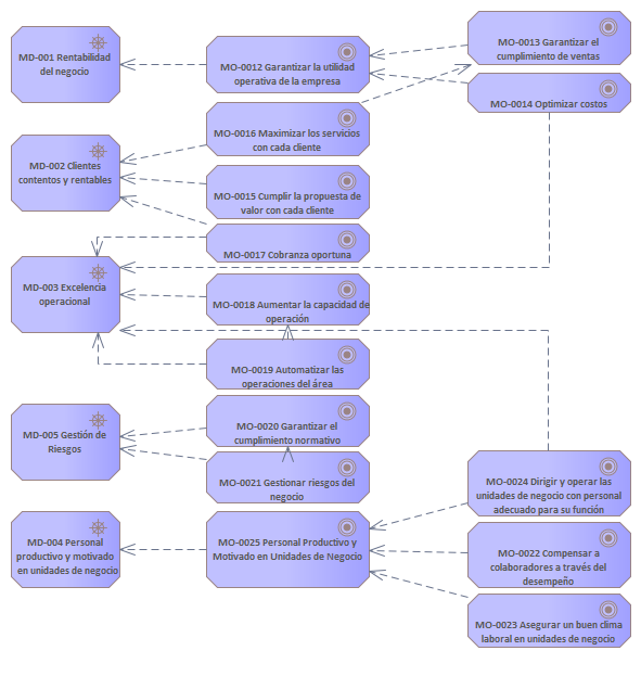
Directrices y Objetivos : Motivation diagram
Created:
30/07/2023 07:32:05 p. m.
Modified:
31/07/2023 02:01:20 a. m.
Project:
Author:
sandr
Version:
1.0
Advanced:
ID:
{0472C013-1151-4279-98C7-F7D96CA9A554}