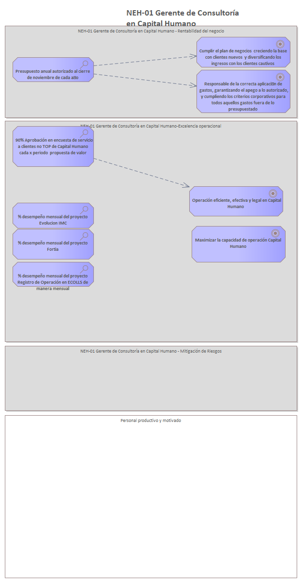
Gerente General de MD

Header Image
Project:
Gerente General de MD : Motivation diagram
Created: 10/08/2023 11:19:05 a. m.
Modified: 14/08/2023 07:13:41 p. m.
Project:
Advanced: